• भारत सरकार Government of India
  • भारत सरकार Ministry of Defence
  • भारत सरकार Department of Defence Production
skip
textresize
  • A+
  • A
  • A-
  • A
  • A
screen reader
social icon
  • twitter
  • facebook
  • youtube
sitemap
Language
  • हिन्दी
  • About
    • DIO
    • iDEX
    • Organizational Structure
    • Who’s who
    • FAQ
    • Grievance
    • Contact Us
  • INDUS X
  • Resources
    • Guidelines
    • ADITI Scheme
    • Publications
    • Scheme for iDEX
    • Useful Links
    • Annual Return
  • Notices
  • Career
  • Partners
    • DISC PI
    • ADITI PI
    • iIH
    • Other Partners
  • Gallery
Challenges Log In

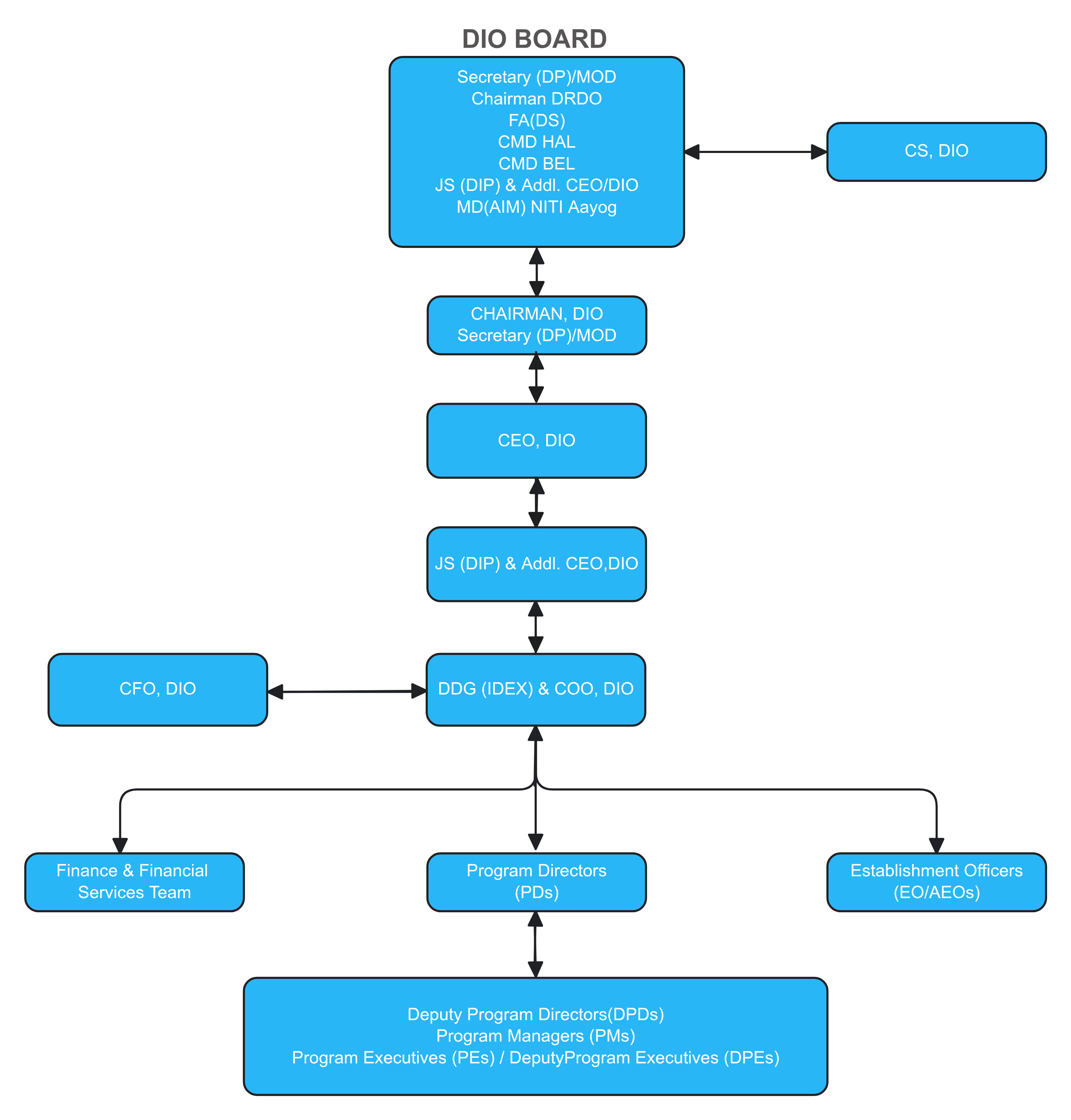
Organizational Structure

Defence Offset Management Wing Defence Export Promotion Srijan Defence Department Of Defence Department of Defence Production Ministry of Defence Make In India Start Up India NITI Aayog AIM

  • idexdio[at]ddpmod[dot]gov[dot]in

Important Link

  • iDEX Challenges
  • DISC PI
  • Guidelines
  • Web Info Manager

Info Link

  • DIO
  • FAQ
  • Gallery
  • iDEX

Newsletter

All Rights Reserved @ iDEX

  • idexdio[at]ddpmod[dot]gov[dot]in